十四届全国人大三次会议北京代表团活动
首页
大会要闻
会议议程
北京团动态
议案建议
审议发言
现场直播
文件报告
报告解读
融媒集锦
首页
>
重要发布
>
专题
>
十四届全国人大三次会议北京代表团活动专题报道
> 报告解读
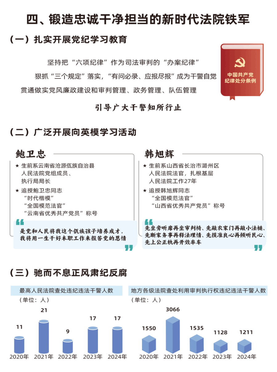
一图读懂最高法工作报告
日期:2025-03-08
来源:“最高人民法院”微信公众号
分享到:
X
【字号:
大
中
小
】
收藏
打印
原标题:一图读懂最高法工作报告