北京市人民代表大会常务委员会:
为了进一步治理影响市容环境卫生的行为,提升首都文明形象,结合本市实际情况,法制委员会起草了《北京市人民代表大会常务委员会关于修改〈北京市市容环境卫生条例〉的决定(草案)》,经北京市第十五届人民代表大会常务委员会第五十次主任会议讨论,决定提请市人大常委会审议。
北京市第十五届人民代表大会法制委员会
2020年4月9日
关于《北京市人民代表大会常务委员会关于修改〈北京市市容环境卫生条例〉的决定(草案)》的说明
——2020年4月 日在第十五届北京市人民代表大会常务委员会第二十一次会议上
北京市人大法制委员会副主任委员 孙力
主任、各位副主任、秘书长、各位委员:
我受法制委员会的委托,作《关于修改〈北京市市容环境卫生条例〉的决定(草案)》的说明。
2019年11月和2020年3月,市人大常委会对《北京市文明行为促进条例(草案)》进行了两次审议。条例草案规定,本市对随地吐痰、便溺,乱丢废弃物,乱倒垃圾等不文明行为进行重点治理。立法过程中,有意见提出,前述不文明行为属于群众普遍厌恶的顽症痼疾,虽然《北京市市容环境卫生条例》对这些行为已经规定了法律责任,但处罚过轻,建议提高处罚额度。
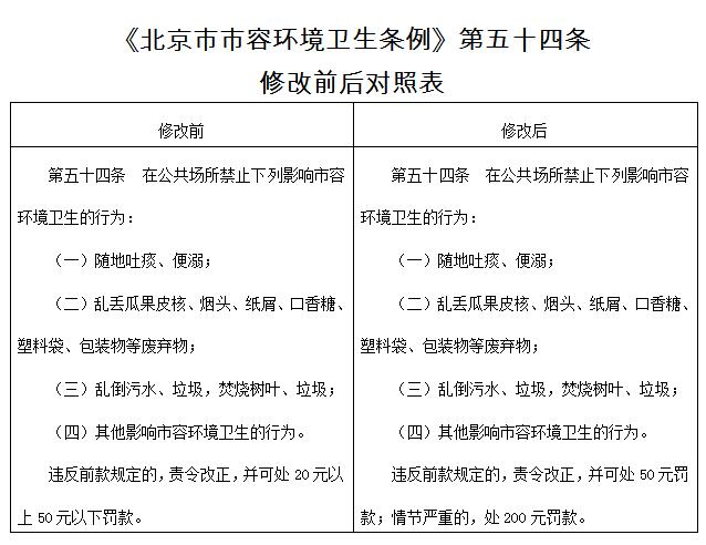
针对上述问题,法制委员会建议同步修改《北京市市容环境卫生条例》,将第五十四条对随地吐痰、便溺,乱丢废弃物,乱倒垃圾等行为的罚款额度由20元以上50元以下,提高到50元、情节严重的200元,表述为:“在公共场所禁止下列影响市容环境卫生的行为:
(一)随地吐痰、便溺;
(二)乱丢瓜果皮核、烟头、纸屑、口香糖、塑料袋、包装物等废弃物;
(三)乱倒污水、垃圾,焚烧树叶、垃圾;
(四)其他影响市容环境卫生的行为。
“违反前款规定的,责令改正,并可处50元罚款;情节严重的,处200元罚款。”
4月9日,法制委员会召开会议,审议并提出《关于修改〈北京市市容环境卫生条例〉的决定(草案)》,经主任会议决定,提请本次常委会会议进行审议。
草案内容和以上说明是否妥当,请审议。
北京市人民代表大会常务委员会关于修改《北京市市容环境卫生条例》的决定(草案)
北京市第十五届人民代表大会常务委员会第 次会议决定对《北京市市容环境卫生条例》作如下修改:
将第五十四条修改为:“在公共场所禁止下列影响市容环境卫生的行为:
(一)随地吐痰、便溺;
(二)乱丢瓜果皮核、烟头、纸屑、口香糖、塑料袋、包装物等废弃物;
(三)乱倒污水、垃圾,焚烧树叶、垃圾;
(四)其他影响市容环境卫生的行为。
“违反前款规定的,责令改正,并可处50元罚款;情节严重的,处200元罚款。”
本决定自 年 月 日起施行。《北京市市容环境卫生条例》根据本决定作相应修改,重新公布。
